AgroFoodPark – Creating Food Futures together

L’AgroFoodPark est un réseau d’actrices et d’acteurs leaders des secteurs de l’agronomie et de l’agroalimentaire dans la région bernoise. Il aide les startups et les PME à développer leurs projets d’innovation et contribue ainsi considérablement à la transformation du système alimentaire.

De l’idée à l’établissement sur le marché : l’AgroFoodPark soutient les projets d’innovation des startups et des PME par une infrastructure variée, des réseaux solides et de vastes compétences en recherche et développement.

Le réseau réunit la BFH-HAFL, Sproudz, le RegioFood Hub et Swiss Food Research, des partenaires forts qui disposent ensemble d’une large palette de compétences pour répondre aux besoins particuliers.

Nos prestations

Les startups et les PME ont des idées innovantes, mais se heurtent aux obstacles techniques et technologiques. C’est justement là qu’intervient l’AgroFoodPark. Il met à disposition son expertise et ses infrastructures pour faire avancer les idées, de manière indépendante et flexible, à chaque phase du développement.

Le réseau AgroFoodPark propose une offre de prestations variées, de la recherche et du développement (R&D) aux marchés-tests, en passant par le développement de prototypes et la mise à l’échelle. Grâce à la combinaison de l’expertise académique et du savoir-faire du secteur privé, l’AgroFoodPark est le partenaire idéal pour les entreprises qui souhaitent développer des solutions innovantes et durables pour les aliments de demain.

Quels types de soutien l’AgroFoodPark apporte-t-il ?

Services en détail

Les matières premières, fondements de tout produit alimentaire, influencent significativement la qualité, le gout, la valeur nutritive et la travaillabilité. Sélectionner, évaluer et combiner soigneusement les bonnes matières premières constitue donc une première étape majeure du développement produit. D’un autre côté, l’approvisionnement en matières premières est de plus en plus affecté par la durabilité, la disponibilité et les exigences légales. Nous sommes votre partenaire pour l’approvisionnement en matières premières, notamment en aliments végétaux et régionaux, conventionnels ou bio, ainsi que pour le transport et le stockage. Notre soutien :

  • Conseil pour le choix des variétés et la culture, aide aux essais de culture
  • Approvisionnement en semences
  • Transport et stockage des matières premières, technologie post-récolte

Le développement d’un produit alimentaire comprend plusieurs aspects et relève généralement d’un processus très itératif : l’équipe de projet fabrique et déguste en permanence des produits tests, et retravaille les recettes en fonction des retours. Elle tient compte par ailleurs de données provenant d’études de marché, ainsi que des aspects concernant le droit alimentaire et les autorisations de mise sur le marché. L’objectif du développement produit est de faire évoluer un prototype vers un produit commercialisable, tout en envisageant déjà sa mise à l’échelle commerciale ou industrielle. Notre soutien :

  • Accès à des cuisines de test et de production partagées
  • Développement de recettes à l’échelle du laboratoire et de la cuisine
  • Premières études de marché
  • Questions d’autorisations et de droit alimentaire

Le prototypage permet de rendre une idée tangible. Dans le secteur alimentaire, le prototypage sert à matérialiser rapidement et de manière créative les premières idées de produits et à les tester, entre autres, sur le plan sensoriel. Il permet d’essayer de nouvelles recettes, combinaisons d’ingrédients ou techniques de préparation, sans devoir immédiatement opter pour une version définitive. Il constitue aussi l’occasion de recueillir à un stade précoce les appréciations des consommatrices et consommateurs, ainsi que des informations précieuses pour le développement ultérieur du produit. Notre soutien :

  • Mise à disposition d’infrastructures de laboratoire et de cuisine
  • Manufacture de l’innovation, qui permet d’améliorer rapidement des recettes en fonction des feedbacks de l’évaluation sensorielle

Le développement de processus est un facteur central pour transformer un prototype ou un produit en phase précoce en un produit alimentaire commercialisable et viable. Il est essentiel pour une fabrication des nouveaux produits efficace, sure et de qualité constante. Le développement d’un processus consiste à combiner des aspects technologiques, sensoriels, économiques et alimentaires. Nos compétences :

  • Transfert des procédés de fabrication de l’échelle du laboratoire et de la cuisine à l’échelle industrielle
  • Conception et optimisation des différentes étapes de transformation
  • Élaboration de procédés de fabrication stables et identification des paramètres critiques du procédé de fabrication
  • Estimation des risques microbiens lors de la production et HACCP

Dans le secteur alimentaire, les tests produits sont un élément central du développement produit et de l’assurance-qualité. Ils permettent d’évaluer objectivement les caractéristiques sensorielles telles que le gout, l’odeur et la texture, et de s’assurer qu’un produit répond aux attentes du groupe cible. Des tests spécifiques permettent d’identifier en temps voulu les points faibles afin d’y remédier avant la mise sur le marché du produit. Notre soutien :

  • Feedbacks sensoriels professionnels sur les produits par un jury sensoriel formé (p. ex. évaluations sensorielles objectives ou benchmarking)
  • Tests produits par des consommatrices et consommateurs (entre autres laboratoire d’analyse sensorielle, cafétérias)
  • Formats testing & tasting du RegioFood Hub
  • Feedbacks de la part de chef-fe-s cuisiniers quant aux utilisations possibles dans le secteur de la restauration

Dans le secteur alimentaire, la production consiste à fabriquer à grande échelle, de manière artisanale ou industrielle, des produits de qualité. La production garantit que les produits développés peuvent être fabriqués de manière efficiente, sure et rentable. Dans ce contexte, des facteurs tels que l’optimisation des processus, le contrôle qualité, la mise à l’échelle et l’utilisation économe des ressources sont essentiels pour garantir une qualité constante des produits et le respect des prescriptions légales. Notre soutien :

  • Accès aux infrastructures de production et de stockage (notamment cuisines de production et infrastructures de production : infrastructure pilote de la haute école et infrastructure semi-industrielle)
  • Fabrication sous contrat à l’échelle industrielle, notamment pour les produits végétariens/vegans, les barres, les snacks et les spécialités au café
  • Compétences en optimisation de recette
  • Savoir-faire technologique en milieu industriel
  • Compétences en matière de conservation et d’assurance qualité

La recherche et le transfert de connaissances jouent un rôle central dans le processus d’innovation. Une étroite collaboration entre la science et la pratique permet de transformer rapidement les dernières découvertes de la recherche en solutions applicables. C’est ainsi que naissent de nouveaux produits, des processus plus efficients et des modèles d’affaires durables. Notre soutien avec le programme FASTER de la BFH-HAFL :

  • Accès à l’infrastructure de recherche de la BFH-HAFL (laboratoires, large choix d’installations pilotes)
  • Compétences de recherche de la BFH-HAFL, surtout dans les domaines du développement de processus, des sciences des matériaux et de la bioconversion et fermentation
  • Accès aux ressources de la BFH-HAFL pour initier une collaboration en recherche et développement
  • Collaboration avec des étudiant-e-s

Les marchés-tests sont un outil important pour tester de nouveaux produits alimentaires dans des conditions de marché réelles. Ils fournissent de précieuses informations sur le comportement d’achat, l’acceptation par les consommatrices et consommateurs et les potentiels d’optimisation avant la mise sur le marché à grande échelle. Des tests bien ciblés permettent de minimiser les risques et d’augmenter considérablement les chances de réussite. Notre soutien :

  • Évaluation globale du produit et feedback de la part d’expert-e-s issus des milieux de la recherche et de la pratique
  • Feedback des consommatrices et consommateurs en milieu réel (p. ex. dans les magasins de quartier, les cafétérias ou les établissements de restauration)
  • Feedback de chef-fe-s cuisiniers sur la facilité de préparation et de manipulation ainsi que sur la robustesse du produit en environnement de cuisine professionnelle
  • Collecte de données qualitatives et quantitatives, p. ex. évolution des ventes, acceptabilité du prix et comportement d’achat

Après un développement et une phase de test réussis, nous soutenons activement l’entrée concrète sur le marché, aussi bien dans la région de Berne que pour une mise à l’échelle nationale. Nous permettons ainsi aux foodpreneurs de lancer rapidement et durablement leurs produits innovants sur le marché. Notre soutien concret :

  • Accès à notre réseau de Foodcoops, magasins de quartier, magasins bio, restaurateurs et établissements de restauration collective
  • Possibilités de référencement direct auprès de nos partenaires

AgroFoodPark – Creating Food Futures together

Pour les startups et les PME des secteurs de l’agronomie et de l’agroalimentaire, l’AgroFoodPark est une occasion unique de concrétiser des idées, de la première phase conceptuelle jusqu’au lancement sur le marché.

Grâce à une structure modulaire de prestations adaptées à leurs besoins, les entreprises reçoivent exactement le soutien qu’il leur faut. Cette coopération ciblée permet de réduire les couts et d’augmenter la durabilité économique des innovations. Dans le même temps, l’aspect modulaire augmente la qualité et la rapidité du développement.

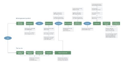
De l’idée au marché

AgroFoodPark BFH-HAFL Prozess Agrandir l'image


 

Démarrer ensemble

Les startups et PME intéressées peuvent nous contacter directement via notre adresse e-mail générale. Un premier entretien clarifie les aspects fondamentaux, comme la confidentialité et d’autres questions sensibles. Ensuite, nous examinons quelle forme de soutien est la mieux adaptée au projet. Très important : l’idée reste toujours la propriété de ses auteur-e-s.

Équipe AgroFoodPark

Ursula Kretzschmar AgroFoodPark

Ursula Kretzschmar

Responsable du domaine FSM, BFH-HAFL
Coordination AgroFoodPark

Expertise : transformation durable, droit alimentaire national et international

Christoph Denkel AgroFoodPark

Christoph Denkel

Responsable du groupe de recherches, BFH-HAFL
Coordination FASTER

Expertise : génie des procédés alimentaires, protéines, valorisation des flux secondaires, structuration
 

Ulrike Brämswig AgroFoodPark

Ulrike Brämswig

Enseignante en économie, BFH-HAFL

Expertise : market & consumer insights, business development, gestion des parties prenantes

Michel Nick AgroFoodPark

Claude Winter

Directeur de Sproudz AG

Expertise : promotion des startups, food innovation, matières premières & food processing, réseau

 

Matthias Tobler AgroFoodPark

Matthias Tobler

Cofondateur et field catalyst au RegioFood Hub

Expertise : processus d’innovation, coaching de startups, développement d’organisations et d’écosystèmes

Lukas Aeschlimann AgroFoodPark

Lukas Aeschlimann

Cofondateur et field catalyst au RegioFood Hub

Expertise : systèmes alimentaires durables, réseau, protein transition, cofondateur (startups et ONG)

Lucas Grob Swiss Food Research

Lucas Grob

CEO Swiss Food Research

Expertise : No-strings attached funding, validation de marché & exploration, innovation & projets